Skip to content
April 30, 2026
The Salesforce Entity

The Salesforce Entity

Lets Learn Salesforce !

  • Salesforce Administrator
  • Salesforce Interview Quesition 2024
  • Visualforce Page
  • Apex
    • Apex Class
    • Apex Trigger
  • Lwc
Latest Posts
Salesforce 2GP Managed Packages The Ultimate Guide to Salesforce 2GP Managed Packages: Architecture & Workflow Salesforce Agent Force: Revolutionizing Business Operations with AI Maximizing Efficiency with Apex Cursors in Salesforce Security Model in Salesforce Implementing pagination in LWC Creating a custom modal window in LWC Using LWC with Lightning Data Service. Using JavaScript classes in LWC Integrating OpenWeatherMap API with Salesforce Implementing custom data binding
  • Salesforce 2GP Managed Packages
    Salesforce Development

    The Ultimate Guide to Salesforce 2GP Managed Packages: Architecture & Workflow

    April 9, 2026April 9, 20264 min read
  • Salesforce Agent Force: Revolutionizing Business Operations with AI
    Agent Force Blog

    Salesforce Agent Force: Revolutionizing Business Operations with AI

    January 14, 20256 min read
  • Maximizing Efficiency with Apex Cursors in Salesforce
    Apex Class

    Maximizing Efficiency with Apex Cursors in Salesforce

    May 1, 2024May 1, 20243 min read
  • Security Model in Salesforce
    Blog Salesforce Administrator

    Security Model in Salesforce

    April 29, 2024May 2, 20244 min read
Salesforce 2GP Managed Packages
Salesforce Development

The Ultimate Guide to Salesforce 2GP Managed Packages: Architecture & Workflow

April 9, 2026April 9, 20264 min read
Salesforce Agent Force: Revolutionizing Business Operations with AI
Agent Force Blog

Salesforce Agent Force: Revolutionizing Business Operations with AI

January 14, 20256 min read
Maximizing Efficiency with Apex Cursors in Salesforce
Apex Class

Maximizing Efficiency with Apex Cursors in Salesforce

May 1, 2024May 1, 20243 min read
The Ultimate Guide to Salesforce 2GP Managed Packages: Architecture & Workflow
Salesforce Development

The Ultimate Guide to Salesforce 2GP Managed Packages: Architecture & Workflow

April 9, 2026April 9, 2026

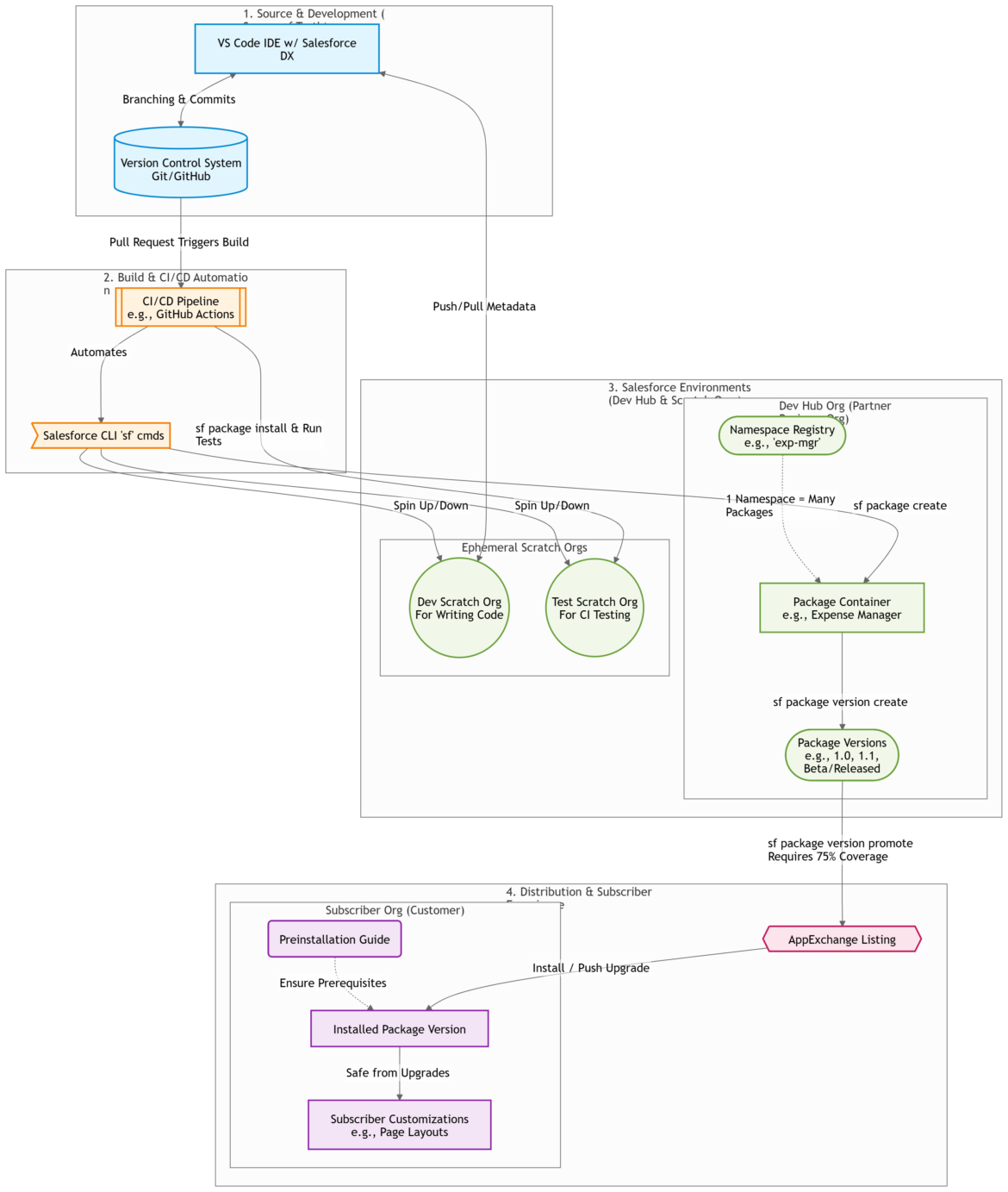
What are Second-Generation Managed Packages (2GP)? At its core, a managed package is a container for your Salesforce app. It holds your Apex classes, custom

Read More

Agent Force Blog

Salesforce Agent Force: Revolutionizing Business Operations with AI

January 14, 2025

To stay ahead of the fast-moving phase of the industry, tools developed to build efficiency and effectiveness are prerequisites for how businesses equip themselves. Salesforce’s

Read More

Apex Class

Maximizing Efficiency with Apex Cursors in Salesforce

May 1, 2024May 1, 2024

In Salesforce development, managing large data sets efficiently is a crucial aspect of maintaining optimal performance. One powerful tool at our disposal for handling such

Read More

Blog Salesforce Administrator

Security Model in Salesforce

April 29, 2024May 2, 2024

Security Model in Salesforce In Salesforce, data is stored in three key constructions: objects, fields, and records.   ScenarioJohn is an experienced leader who has recently joined

Read More

Implementing pagination in LWC
Lwc

Implementing pagination in LWC

February 16, 2023April 27, 2024

What is Pagination in LWC: Pagination in LWC is a technique to divide a large set of records into smaller chunks or pages and display

Read More

Creating a custom modal window in LWC
Lwc

Creating a custom modal window in LWC

February 15, 2023April 28, 2024

 What is custom modal in lwc: A custom modal in Lightning Web Components (LWC) is a reusable component that allows you to display content in

Read More

Using LWC with Lightning Data Service.
Lwc

Using LWC with Lightning Data Service.

February 15, 2023April 28, 2024

 What is LDS ? LDS stands for Lightning Data Service, which is a collection of APIs for accessing and manipulating Salesforce data within Lightning web

Read More

Using JavaScript classes in LWC
Lwc

Using JavaScript classes in LWC

February 14, 2023April 28, 2024

What is JavaScript classes ? JavaScript classes are a fundamental feature in LWC and are used to define the behavior of a component.  A JavaScript

Read More

Integrating OpenWeatherMap API with Salesforce
Integration Visualforce Page

Integrating OpenWeatherMap API with Salesforce

February 13, 2023April 28, 2024

As a salesforce administrator or developer, you may have come across a requirement where you need to access weather information for a particular location within

Read More

Implementing custom data binding
Lwc

Implementing custom data binding

February 13, 2023April 27, 2024

What is Custom Data Binding ? Custom data binding in LWC allows you to bind data from a JavaScript class to the HTML template. This

Read More

1 2 3 4 Next »

Recent Posts

  • The Ultimate Guide to Salesforce 2GP Managed Packages: Architecture & Workflow
  • Salesforce Agent Force: Revolutionizing Business Operations with AI
  • Maximizing Efficiency with Apex Cursors in Salesforce
  • Security Model in Salesforce
  • Implementing pagination in LWC

Recent Comments

  • thesalesforceentity.com on Integrating OpenWeatherMap API with Salesforce
  • Beauty on Integrating OpenWeatherMap API with Salesforce
  • Short Hairstyles on Integrating OpenWeatherMap API with Salesforce
  • Maximizing Efficiency with Apex Cursors in Salesforce - The Salesforce Entity on Security Model in Salesforce
  • Ayush singh on Security Model in Salesforce
© 2023-2024 TheSalesforceEntity.com
Proudly powered by WordPress | Theme: Refined Magazine by Candid Themes.